分类
大小:885.68M 更新:2026-04-20
类别: 角色扮演 系统:Android
安卓手机下载
你好我们还有场恋爱没谈手机版是一款第一人称视角的真人影像互动角色扮演游戏。你好我们还有场恋爱没谈手机版通过穿越设定让玩家回到18岁的关键节点,在熟悉却又充满未知的校园环境中重新面对遗憾与选择。你好我们还有场恋爱没谈手机版提供超过500分钟的剧情体验,通过多结局结构强化代入感,使每一次选择都具备真实分量。你好我们还有场恋爱没谈手机版游戏以真人出演强化情绪传递,五位性格鲜明的角色让剧情更具层次,结合隐藏内容与收集机制,进一步提升探索深度与可玩性,是一款兼具沉浸感与互动性的恋爱题材游戏。
1、在本站下载安装好你好我们还有场恋爱没谈手机版,运行游戏并点击进入;
2、进入游戏后,点击开始故事;
3、开始就是游戏背景介绍,你可以选择跳过;
4、开启你的第一章;
5、开启你的恋爱之旅吧。
1、·鼎鼎大名的校花女神“沈梦萱”,她或许拥有出众的外貌与优雅气质,是校园中众多人瞩目的焦点;
2、·火力全开的热辣少女“苏笑笑”,由CBA御用“最红啦啦队”队长“甜不辣”饰演,充满活力与激情;
3、·青梅竹马的邻家女孩儿“楚瑶”,那份从小相伴的情谊纯粹而美好;
4、·霸气高冷的富婆总裁“徐佳佳”,带着成熟与干练;
5、·成熟知性的温柔老师“路月如”,给予关怀与引导。
第一章重回象牙塔
章节重点
该章节就是帮助玩家了解可攻略角色的:霸气总监(徐佳佳)、温柔老师(路月如)、校花女神(沈梦萱)、热辣少女(苏笑笑)、青梅竹马(楚瑶)
并交代剧情背景,主角出车祸危在旦夕,猫咪小咪使用一条命帮主人续命,但要活下来需要在30天内找到真爱
该部分有两处触发缘终结局的地方:回怼徐佳佳和告诉好兄弟老二自己重生的事情;
第二章查寝风波
章节重点
开篇是佳姐喝醉,主角出手帮忙,此处只影响徐佳佳一人的好感度情况。
后面分别是楚瑶的电竞酒店和笑笑的舞蹈室练舞,分别涉及楚瑶和笑笑的好感度。
共进午餐部分就开始第一个修罗场,苏笑笑or沈梦萱二选一,不过苏笑笑后面还会接一部分学姐的剧情。
结束在宿舍被学生会查寝勾出来丝袜,这里处理不好会减少路老师的好感度。
第三章这怎么学习
章节重点
送佳姐回家,被找上门,开玩笑说怀了主角的孩子,这部分只影响徐佳佳一人的好感度情况。
注:该部分跟佳姐坦白因为是重生的,知道她家住址会导致缘终结局。
大型修罗场,去海边郊游,选谁谁的好感度增加,但不会减少其他人的好感度。
晚上睡觉的时候所有人都会到主角的房间,这里选对应加好感度的选项就行。
第四章情场如战场
章节重点
开篇衔接上一章的结尾,陪佳姐去相亲,这部分只影响徐佳佳一人的好感度情况。
下雨天偶遇路老师,开导她成功可增加好感度
真人CS部分好感度选项并不多,主要还是临时反应事件,同多个成就有关
次日,分线三选一,楚瑶和路月如在去社团活动的分支,苏笑笑在去看电影的分支。
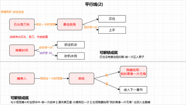
第五章平行线
章节重点
开篇佳姐和路老师的修罗场,选择留下来进入佳姐的线,现在走进入路老师的线,两个线分别有个成就
后面固定会加楚瑶好感度
在单挑部分输了会打出隐藏结局-我的青春一片无悔,此处共有三个成就。
第六章最后的抉择(楚瑶线)
注:要攻略楚瑶需要满足楚瑶的好感度达到4心,为了连贯性建议河边谈话选择楚瑶。
第六章最后的抉择(路月如线)
注:要攻略楚瑶需要满足路月如的好感度达到4心,且在河边谈话必须选择路月如才能开启场景。
第六章最后的抉择(沈梦萱线)
注:要攻略楚瑶需要满足沈梦萱的好感度达到4心,为了连贯性建议河边谈话选择沈梦萱。
第六章最后的抉择(苏笑笑线)
注:要攻略楚瑶需要满足苏笑笑的好感度达到4心,为了连贯性建议河边谈话选择苏笑笑。
第六章最后的抉择(徐佳佳线)
注:要攻略楚瑶需要满足徐佳佳的好感度达到4心,且在河边谈话必须选择徐佳佳才能开启场景。
1、青春搞笑互动表达
通过真实影像呈现人物情绪变化,结合轻松幽默的桥段与略带奇幻的设定,使整体氛围在轻快与情感之间来回切换。剧情推进过程中既有日常对话的松弛感,也会在关键节点释放情绪张力,让体验更具起伏。
2、多线剧情结构设计
主线流程时长充足,分支数量丰富,不同选择将引导完全不同的发展路径。从相识到关系推进,再到未来生活阶段,每一段内容都存在变化空间,结局呈现也因此更具差异性。
3、互动机制融合升级
在传统选项玩法基础上加入线索收集与QTE操作,使节奏更灵活。玩家需要在关键时刻做出判断或快速反应,这种设计让剧情参与感更加直接,同时减少单一点击带来的疲劳。
4、隐藏要素与收集内容
通过完成特定条件解锁隐藏剧情、写真与额外影像片段,形成额外探索动力。部分内容需要多次尝试不同路线才能触发,让整体体验更具层次与回味空间。
1、情绪表达更贴近现实
剧情细节处理细腻,对青春阶段的情感波动刻画较为真实,从暧昧到错过再到弥补,情绪推进自然且具有共鸣感。
2、体量充足可反复体验
超过500分钟的内容搭配多结局设定,使不同路线之间差异明显,每次推进都会出现新的剧情片段,保持新鲜感。
3、视觉与界面表现统一
UI设计采用校园风格元素,字体与图标具有手写与手绘质感,与整体主题保持一致,观感上更具亲和力与辨识度。
4、玩法节奏更具变化
通过多种互动形式的组合,让剧情推进不再单一。选择判断、线索触发与即时反应交替出现,使整体节奏更加灵活。
纸片大作战2中文版 体育竞技190.43M v4.30.1
美味星球鲨鱼版 趣味休闲37.09M v1.5.8
极速变色龙中文版 安卓单机86.24M v2.7.6
模拟山羊3胡闹多元宇宙 角色扮演1359.08M v1.1.6.3
InZOI手机版 模拟经营10.10M v1.0.0
家族传奇马匹养成竞技 模拟经营1384.32M v1.71.2
地平线5手机版 赛车竞速430.47M v5.8.5.9
少年骇客和温格一起玩汉化版 角色扮演87.40M v0.10.12
植物大战僵尸无名版 策略塔防97.44M v1.2.5beta2
权限协议
隐私政策
严格遵守法律法规,遵循以下隐私保护原则,为您提供更加安全、可靠的服务:
1、安全可靠:我们竭尽全力通过合理有效的信息安全技术及管理流程,防止您的信息泄露、损毁、丢失。
2、自主选择:我们为您提供便利的信息管理选项,以便您做出合适的选择,管理您的个人信息
3、保护通信秘密:4、合理必要:为了向您和其他用户提供更好的服务,我们仅收集必要的信息。
5、清晰透明:我们努力使用简明易懂的表述,向您介绍隐私政策,以便您清晰地了解我们的信息处理方式。
6、将隐私保护融入产品设计:我们在产品和服务研发、运营的各个环节,融入隐私保护的理念。
本《隐私政策》主要向您说明:我们收集哪些信息 我们收集信息的用途 您所享有的权利
希望您仔细阅读《隐私政策》为了让您有更好的体验、改善我们的服务或经您同意的其他用途,在符合相关法律法规的前提下,我们可能将通过某些服务所收集的信息用于我们的其他服务。例如,将您在使用我们某项服务时的信息,用于另一项服务中向您展示个性化的内容或广告、用于用户研究分析与统计等服务。
若您使用服务,即表示您认同我们在本政策中所述内容。除另有约定外,本政策所用术语与《服务协议》中的术语具有相同的涵义。
如您有问题,请联系我们。